
Full-Time Roles sebagai
Business Analyst
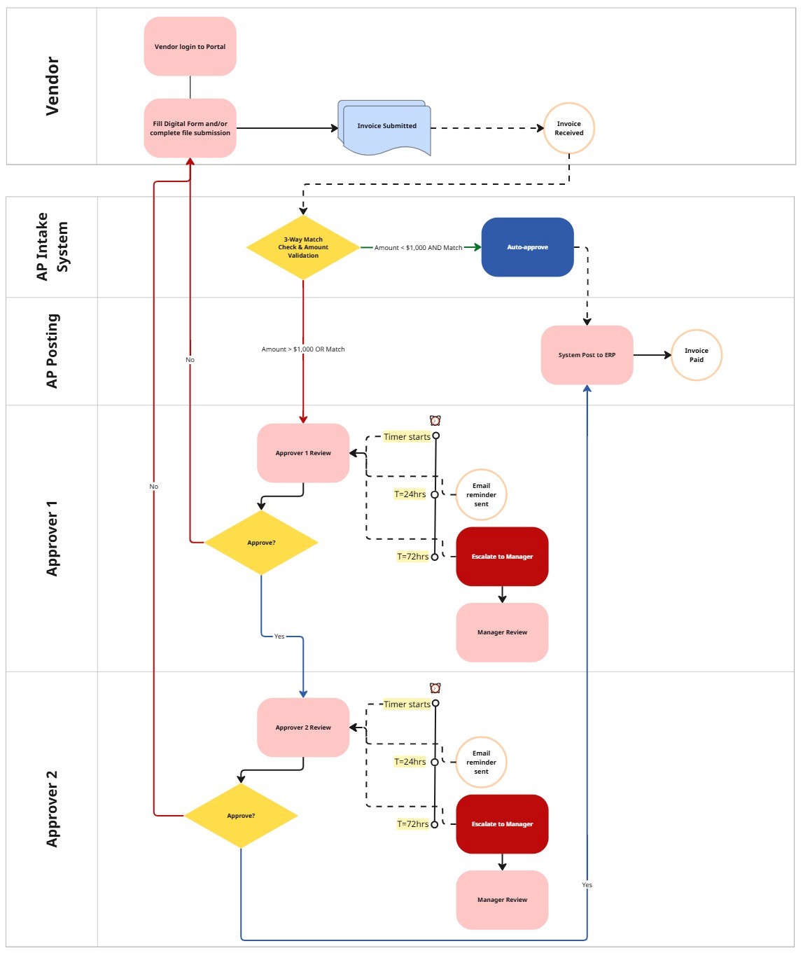
Salah satu proyek yang saya kerjakan adalah sistem deteksi dini untuk SMK yang berhasil memangkas waktu identifikasi siswa berisiko drop-out dan tinggal kelas dari >4 minggu menjadi <5 hari. Pendekatan yang saya gunakan menggabungkan analisis proses berbasis BPMN, product thinking melalui wireframe dan risk scoring, serta komunikasi visual menggunakan dashboard intervensi agar pengambilan keputusan menjadi lebih cepat dan tepat sasaran.
Portofolio
Catatan: Keempat proyek di bawah ini adalah self-initiated project/studi kasus portofolio. Tidak ada implementasi nyata di organisasi manapun. Data yang digunakan berasal dari sumber publik (Kaggle) atau simulasi berdasarkan pengalaman pribadi.
Analisa Strategi: Requirements Engineering (BRD/PRD), Pemodelan Proses (BPMN), dan Gap Analysis
Data & Tata kelola: KPI, SQL untuk pemrosesan data, BI Dashboard (Tableau/Excel), dan Prediksi Analisa Risiko
Produk & Desain: Pengembangan PRD, peta User Journey, dan Figma Prototipe
2023 - Saat ini
Accounting Manager | Yayasan Tarbiyatul Islamiyah
2020 - 2023
Accounting Manager | PT. Baswara Mahija Wahana
2015 - 2020
Accounting Staf | PT Baswara Mahija Wahana
2015
Junior Auditor | KAP Ishak Saleh Soewondo
Kursus & Pelatihan
IBM | Introduction to Business Analyst
2025
SkillUp | Business Analysis: Process Modeling & Requirements Gathering
2025
Google | Share Data Through the Art of Visualization
2025
Excel for Finance








